网站首页
医院概况
患者服务
科室设置
医生介绍
人事招聘
党建文化
招标采购
意见建议
健康宣教
国家“二级甲等”综合医院和国家爱婴医院名山区胸痛中心和卒中中心
全区医、教、研、预防保健及康复中心全区交通事故急救中心和危重孕产妇救治中心
雅安市紧急救援中心“120”网络医院
搜索
招标采购
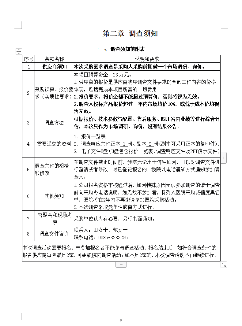
雅安市名山区人民医院血管内超声系统采购需求市场调查公告

Copyright©2018-2023 msqrmyy All rights reserved. | 蜀ICP备13026917号 | 川公网安备 51180302511808号